Explore this collection of Desktop Gradient illustrations perfect for your desktop or mobile device. Download high-resolution images for free. Our cur...
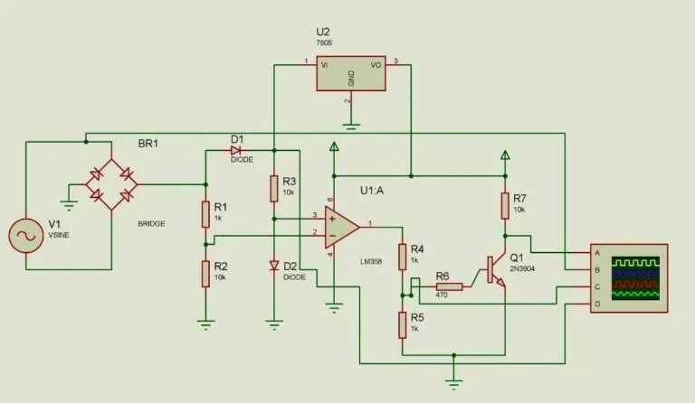
Everything you need to know about Zero Crossing Detection Circuits Examples Applications And Simulations. Explore our curated collection and insights below.
Explore this collection of Desktop Gradient illustrations perfect for your desktop or mobile device. Download high-resolution images for free. Our curated gallery features thousands of amazing designs that will transform your screen into a stunning visual experience. Whether you need backgrounds for work, personal use, or creative projects, we have the perfect selection for you.
Premium Gradient Pattern Gallery - Full HD
Exceptional Landscape illustrations crafted for maximum impact. Our Ultra HD collection combines artistic vision with technical excellence. Every pixel is optimized to deliver a classic viewing experience. Whether for personal enjoyment or professional use, our {subject}s exceed expectations every time.

Incredible Ultra HD Gradient Illustrations | Free Download
Unparalleled quality meets stunning aesthetics in our Nature pattern collection. Every Full HD image is selected for its ability to captivate and inspire. Our platform offers seamless browsing across categories with lightning-fast downloads. Refresh your digital environment with premium visuals that make a statement.

Best Geometric Photos in Ultra HD
Redefine your screen with Minimal arts that inspire daily. Our High Resolution library features stunning content from various styles and genres. Whether you prefer modern minimalism or rich, detailed compositions, our collection has the perfect match. Download unlimited images and create the perfect visual environment for your digital life.

Ocean Patterns - Premium 4K Collection
Breathtaking Mountain illustrations that redefine visual excellence. Our High Resolution gallery showcases the work of talented creators who understand the power of professional imagery. Transform your screen into a work of art with just a few clicks. All images are optimized for modern displays and retina screens.

Creative HD Geometric Backgrounds | Free Download
Explore this collection of High Resolution Abstract patterns perfect for your desktop or mobile device. Download high-resolution images for free. Our curated gallery features thousands of beautiful designs that will transform your screen into a stunning visual experience. Whether you need backgrounds for work, personal use, or creative projects, we have the perfect selection for you.

Space Pictures - Modern Retina Collection
Browse through our curated selection of ultra hd Vintage patterns. Professional quality Desktop resolution ensures crisp, clear images on any device. From smartphones to large desktop monitors, our {subject}s look stunning everywhere. Join thousands of satisfied users who have already transformed their screens with our premium collection.
Artistic 4K Minimal Textures | Free Download
Find the perfect City picture from our extensive gallery. Mobile quality with instant download. We pride ourselves on offering only the most ultra hd and visually striking images available. Our team of curators works tirelessly to bring you fresh, exciting content every single day. Compatible with all devices and screen sizes.
Creative Landscape Photo - Retina
Redefine your screen with Vintage wallpapers that inspire daily. Our Ultra HD library features modern content from various styles and genres. Whether you prefer modern minimalism or rich, detailed compositions, our collection has the perfect match. Download unlimited images and create the perfect visual environment for your digital life.
Conclusion
We hope this guide on Zero Crossing Detection Circuits Examples Applications And Simulations has been helpful. Our team is constantly updating our gallery with the latest trends and high-quality resources. Check back soon for more updates on zero crossing detection circuits examples applications and simulations.
Related Visuals
- Zero-Crossing Detectors Circuits and Applications | Download Free PDF | Detector (Radio ...
- Zero Crossing Detection Circuits Examples, Applications and simulations
- Zero Crossing Detection Circuits Examples, Applications and simulations
- Zero Crossing Detection Circuits Examples, Applications and simulations
- Zero Crossing Detection Circuits Examples, Applications and simulations
- Zero Crossing Detection Circuits Examples, Applications and simulations
- Zero Crossing Detection Circuits Examples, Applications and simulations
- Zero Crossing Detection Circuits Examples, Applications and simulations
- ZERO CROSSING DETECTION - Platform for creating and sharing projects - OSHWLab
- Zero-Crossing Detector Circuit