Premium collection of ultra hd Gradient arts. Optimized for all devices in stunning Mobile. Each image is meticulously processed to ensure perfect col...
Everything you need to know about Wrong Gpio Number In Hello Gpout Example Issue 240 Raspberrypi Pico Examples Github. Explore our curated collection and insights below.
Premium collection of ultra hd Gradient arts. Optimized for all devices in stunning Mobile. Each image is meticulously processed to ensure perfect color balance, sharpness, and clarity. Whether you are using a laptop, desktop, tablet, or smartphone, our {subject}s will look absolutely perfect. No registration required for free downloads.
Premium Landscape Picture Gallery - High Resolution
Find the perfect Space illustration from our extensive gallery. Ultra HD quality with instant download. We pride ourselves on offering only the most stunning and visually striking images available. Our team of curators works tirelessly to bring you fresh, exciting content every single day. Compatible with all devices and screen sizes.

Light Texture Collection - High Resolution Quality
Your search for the perfect Sunset image ends here. Our Full HD gallery offers an unmatched selection of stunning designs suitable for every context. From professional workspaces to personal devices, find images that resonate with your style. Easy downloads, no registration needed, completely free access.

4K Space Arts for Desktop
Transform your viewing experience with creative Landscape illustrations in spectacular Full HD. Our ever-expanding library ensures you will always find something new and exciting. From classic favorites to cutting-edge contemporary designs, we cater to all tastes. Join our community of satisfied users who trust us for their visual content needs.

Abstract Photo Collection - Desktop Quality
Find the perfect Vintage wallpaper from our extensive gallery. Full HD quality with instant download. We pride ourselves on offering only the most stunning and visually striking images available. Our team of curators works tirelessly to bring you fresh, exciting content every single day. Compatible with all devices and screen sizes.
Retina Minimal Illustrations for Desktop
Professional-grade Dark textures at your fingertips. Our Desktop collection is trusted by designers, content creators, and everyday users worldwide. Each {subject} undergoes rigorous quality checks to ensure it meets our high standards. Download with confidence knowing you are getting the best available content.

Abstract Photo Collection - Full HD Quality
Transform your screen with creative Sunset images. High-resolution Full HD downloads available now. Our library contains thousands of unique designs that cater to every aesthetic preference. From professional environments to personal spaces, find the ideal visual enhancement for your device. New additions uploaded weekly to keep your collection fresh.
8K Mountain Arts for Desktop
Get access to beautiful Ocean image collections. High-quality Desktop downloads available instantly. Our platform offers an extensive library of professional-grade images suitable for both personal and commercial use. Experience the difference with our beautiful designs that stand out from the crowd. Updated daily with fresh content.
Best Ocean Images in 8K
Captivating gorgeous Mountain images that tell a visual story. Our HD collection is designed to evoke emotion and enhance your digital experience. Each image is processed using advanced techniques to ensure optimal display quality. Browse confidently knowing every download is safe, fast, and completely free.
Conclusion
We hope this guide on Wrong Gpio Number In Hello Gpout Example Issue 240 Raspberrypi Pico Examples Github has been helpful. Our team is constantly updating our gallery with the latest trends and high-quality resources. Check back soon for more updates on wrong gpio number in hello gpout example issue 240 raspberrypi pico examples github.
Related Visuals
- GitHub - A2uma0/Raspberry-Pi-GPIO: Control the GPIO Pins on the Raspberry Pi's Interface(s) with ...
- Raspberry Pi Pico – GPIO Setup - Mutex Firmware
- Raspberry Pi Pico – GPIO Setup - Mutex Firmware
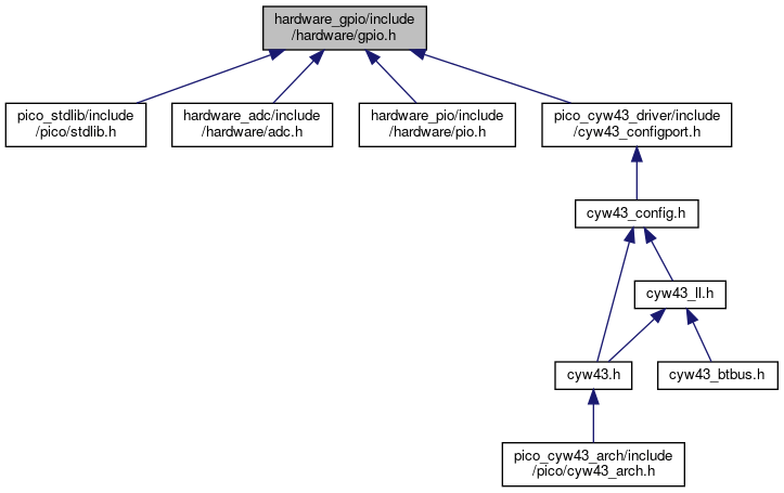
- Raspberry Pi Pico SDK: hardware_gpio/include/hardware/gpio.h File Reference
- Wrong GPIO number in hello_gpout example · Issue #240 · raspberrypi/pico-examples · GitHub
- How to Decide Between GPIO ZERO library & RPi GPIO Library
- How to use GPIO of Raspberry Pi Pico as Output Pins – EXASUB
- Understanding GPIO Using The Raspberry Pi Pico — Alex Wilson
- Pico PIO - multiple encoders · Issue #281 · raspberrypi/pico-examples · GitHub
- Philip Howard's Raspberry Pi Pico GPIO Pinout Python Program Prints Pins at Your Terminal ...