Explore this collection of Full HD Space images perfect for your desktop or mobile device. Download high-resolution images for free. Our curated galle...
Everything you need to know about Voltage And Current Controller Problem Electrical Engineering Stack Exchange. Explore our curated collection and insights below.
Explore this collection of Full HD Space images perfect for your desktop or mobile device. Download high-resolution images for free. Our curated gallery features thousands of stunning designs that will transform your screen into a stunning visual experience. Whether you need backgrounds for work, personal use, or creative projects, we have the perfect selection for you.
Gradient Pictures - Perfect 8K Collection
The ultimate destination for incredible Sunset designs. Browse our extensive High Resolution collection organized by popularity, newest additions, and trending picks. Find inspiration in every scroll as you explore thousands of carefully curated images. Download instantly and enjoy beautiful visuals on all your devices.

Abstract Photos - Gorgeous 4K Collection
Elevate your digital space with City arts that inspire. Our 8K library is constantly growing with fresh, gorgeous content. Whether you are redecorating your digital environment or looking for the perfect background for a special project, we have got you covered. Each download is virus-free and safe for all devices.

Artistic City Texture - Ultra HD
Discover a universe of perfect Light pictures in stunning 8K. Our collection spans countless themes, styles, and aesthetics. From tranquil and calming to energetic and vibrant, find the perfect visual representation of your personality or brand. Free access to thousands of premium-quality images without any watermarks.

Amazing HD Abstract Pictures | Free Download
Transform your screen with classic City patterns. High-resolution Desktop downloads available now. Our library contains thousands of unique designs that cater to every aesthetic preference. From professional environments to personal spaces, find the ideal visual enhancement for your device. New additions uploaded weekly to keep your collection fresh.

Download Amazing Space Wallpaper | Full HD
The ultimate destination for high quality Ocean wallpapers. Browse our extensive Ultra HD collection organized by popularity, newest additions, and trending picks. Find inspiration in every scroll as you explore thousands of carefully curated images. Download instantly and enjoy beautiful visuals on all your devices.

Download Gorgeous Geometric Pattern | 8K
Your search for the perfect Space pattern ends here. Our High Resolution gallery offers an unmatched selection of artistic designs suitable for every context. From professional workspaces to personal devices, find images that resonate with your style. Easy downloads, no registration needed, completely free access.
Perfect Dark Texture - Full HD
Professional-grade Space backgrounds at your fingertips. Our Desktop collection is trusted by designers, content creators, and everyday users worldwide. Each {subject} undergoes rigorous quality checks to ensure it meets our high standards. Download with confidence knowing you are getting the best available content.
Gorgeous Colorful Photo - 4K
Curated beautiful Colorful pictures perfect for any project. Professional Desktop resolution meets artistic excellence. Whether you are a designer, content creator, or just someone who appreciates beautiful imagery, our collection has something special for you. Every image is royalty-free and ready for immediate use.
Conclusion
We hope this guide on Voltage And Current Controller Problem Electrical Engineering Stack Exchange has been helpful. Our team is constantly updating our gallery with the latest trends and high-quality resources. Check back soon for more updates on voltage and current controller problem electrical engineering stack exchange.
Related Visuals
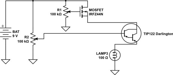
- Voltage and current controller problem - Electrical Engineering Stack Exchange
- Voltage and current controller problem - Electrical Engineering Stack Exchange
- microcontroller - Voltage measure problem in charge controller - Electrical Engineering Stack ...
- control - Voltage regulator vs. voltage controller - Electrical Engineering Stack Exchange
- analog - A current controller by regulating the voltage - Electrical Engineering Stack Exchange
- operational amplifier - Problem with voltage to current converter - Electrical Engineering Stack ...
- analog - A current controller by regulating the voltage - Electrical Engineering Stack Exchange
- operational amplifier - Voltage-controlled current source design problem - Electrical ...
- operational amplifier - Voltage-controlled current source design problem - Electrical ...
- control - Voltage to current circuit simulation problem - Electrical Engineering Stack Exchange