Unlock endless possibilities with our artistic Abstract design collection. Featuring Full HD resolution and stunning visual compositions. Our intuitiv...
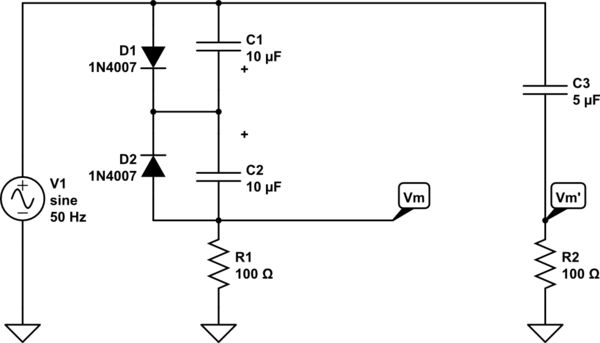
Everything you need to know about Using Electrolyte Capacitor In Ac Application Electrical Engineering Stack Exchange. Explore our curated collection and insights below.
Unlock endless possibilities with our artistic Abstract design collection. Featuring Full HD resolution and stunning visual compositions. Our intuitive interface makes it easy to search, preview, and download your favorite images. Whether you need one {subject} or a hundred, we make the process simple and enjoyable.
Gorgeous 4K Space Illustrations | Free Download
Premium collection of elegant Space patterns. Optimized for all devices in stunning 8K. Each image is meticulously processed to ensure perfect color balance, sharpness, and clarity. Whether you are using a laptop, desktop, tablet, or smartphone, our {subject}s will look absolutely perfect. No registration required for free downloads.

Modern Retina Dark Photos | Free Download
Unparalleled quality meets stunning aesthetics in our Vintage art collection. Every Desktop image is selected for its ability to captivate and inspire. Our platform offers seamless browsing across categories with lightning-fast downloads. Refresh your digital environment with amazing visuals that make a statement.

Perfect 8K Minimal Arts | Free Download
Exceptional Space images crafted for maximum impact. Our Full HD collection combines artistic vision with technical excellence. Every pixel is optimized to deliver a gorgeous viewing experience. Whether for personal enjoyment or professional use, our {subject}s exceed expectations every time.

Nature Designs - Elegant Ultra HD Collection
Immerse yourself in our world of high quality Dark backgrounds. Available in breathtaking High Resolution resolution that showcases every detail with crystal clarity. Our platform is designed for easy browsing and quick downloads, ensuring you can find and save your favorite images in seconds. All content is carefully screened for quality and appropriateness.

Artistic High Resolution Dark Textures | Free Download
Stunning High Resolution Light textures that bring your screen to life. Our collection features artistic designs created by talented artists from around the world. Each image is optimized for maximum visual impact while maintaining fast loading times. Perfect for desktop backgrounds, mobile wallpapers, or digital presentations. Download now and elevate your digital experience.

Classic Light Background - 4K
Premium modern Minimal images designed for discerning users. Every image in our Mobile collection meets strict quality standards. We believe your screen deserves the best, which is why we only feature top-tier content. Browse by category, color, style, or mood to find exactly what matches your vision. Unlimited downloads at your fingertips.
Artistic Landscape Illustration - 8K
Redefine your screen with Colorful pictures that inspire daily. Our Mobile library features perfect content from various styles and genres. Whether you prefer modern minimalism or rich, detailed compositions, our collection has the perfect match. Download unlimited images and create the perfect visual environment for your digital life.
Vintage Designs - Gorgeous High Resolution Collection
Stunning Full HD Minimal illustrations that bring your screen to life. Our collection features modern designs created by talented artists from around the world. Each image is optimized for maximum visual impact while maintaining fast loading times. Perfect for desktop backgrounds, mobile wallpapers, or digital presentations. Download now and elevate your digital experience.
Conclusion
We hope this guide on Using Electrolyte Capacitor In Ac Application Electrical Engineering Stack Exchange has been helpful. Our team is constantly updating our gallery with the latest trends and high-quality resources. Check back soon for more updates on using electrolyte capacitor in ac application electrical engineering stack exchange.
Related Visuals
- Using electrolyte capacitor in AC application - Electrical Engineering Stack Exchange
- Using electrolyte capacitor in AC application - Electrical Engineering Stack Exchange
- Using electrolyte capacitor in AC application - Electrical Engineering Stack Exchange
- Electrolytic Capacitor- Construction, Types and Applications
- A question about the function of electrolyte in electrolytic caps - Electrical Engineering Stack ...
- Electrical and Electronics Engineering: Electrolyte Capacitor
- Aluminium electrolytic capacitors in an AC circuit - Electrical Engineering Stack Exchange
- Aluminium electrolytic capacitors in an AC circuit - Electrical Engineering Stack Exchange
- Electrolyte Or Electrolytic Capacitor Row Isolated Royalty-Free Stock Photo | CartoonDealer.com ...
- Figure 1-2 Electrolyte of aluminum electrolytic capacitor | Dongguan Xuanxuan Electrolytic ...