Discover a universe of high quality Mountain arts in stunning Mobile. Our collection spans countless themes, styles, and aesthetics. From tranquil and...
Everything you need to know about Sofia Sip Su Glib Su Source C File Reference. Explore our curated collection and insights below.
Discover a universe of high quality Mountain arts in stunning Mobile. Our collection spans countless themes, styles, and aesthetics. From tranquil and calming to energetic and vibrant, find the perfect visual representation of your personality or brand. Free access to thousands of premium-quality images without any watermarks.
Premium Ocean Illustration Gallery - Desktop
Captivating gorgeous Geometric images that tell a visual story. Our Mobile collection is designed to evoke emotion and enhance your digital experience. Each image is processed using advanced techniques to ensure optimal display quality. Browse confidently knowing every download is safe, fast, and completely free.

Ocean Photo Collection - 4K Quality
Discover premium Vintage photos in Retina. Perfect for backgrounds, wallpapers, and creative projects. Each {subject} is carefully selected to ensure the highest quality and visual appeal. Browse through our extensive collection and find the perfect match for your style. Free downloads available with instant access to all resolutions.

Premium Gradient Photo Gallery - Ultra HD
Premium collection of classic Sunset pictures. Optimized for all devices in stunning Mobile. Each image is meticulously processed to ensure perfect color balance, sharpness, and clarity. Whether you are using a laptop, desktop, tablet, or smartphone, our {subject}s will look absolutely perfect. No registration required for free downloads.

Colorful Pattern Collection - Retina Quality
Captivating elegant Sunset images that tell a visual story. Our 4K collection is designed to evoke emotion and enhance your digital experience. Each image is processed using advanced techniques to ensure optimal display quality. Browse confidently knowing every download is safe, fast, and completely free.

Download Incredible Colorful Background | Retina
Premium modern Minimal textures designed for discerning users. Every image in our HD collection meets strict quality standards. We believe your screen deserves the best, which is why we only feature top-tier content. Browse by category, color, style, or mood to find exactly what matches your vision. Unlimited downloads at your fingertips.

Professional Desktop Nature Pictures | Free Download
Discover a universe of elegant Gradient photos in stunning High Resolution. Our collection spans countless themes, styles, and aesthetics. From tranquil and calming to energetic and vibrant, find the perfect visual representation of your personality or brand. Free access to thousands of premium-quality images without any watermarks.
HD Landscape Designs for Desktop
Exceptional Vintage patterns crafted for maximum impact. Our Desktop collection combines artistic vision with technical excellence. Every pixel is optimized to deliver a amazing viewing experience. Whether for personal enjoyment or professional use, our {subject}s exceed expectations every time.
Nature Photos - Gorgeous 8K Collection
Stunning Desktop Abstract textures that bring your screen to life. Our collection features incredible designs created by talented artists from around the world. Each image is optimized for maximum visual impact while maintaining fast loading times. Perfect for desktop backgrounds, mobile wallpapers, or digital presentations. Download now and elevate your digital experience.
Conclusion
We hope this guide on Sofia Sip Su Glib Su Source C File Reference has been helpful. Our team is constantly updating our gallery with the latest trends and high-quality resources. Check back soon for more updates on sofia sip su glib su source c file reference.
Related Visuals
- sofia-sip/su-glib: su_source.c File Reference
- su: sofia-sip/su_tag_io.h File Reference
- su: sofia-sip/su_log.h File Reference
- su: sofia-sip/su_uniqueid.h File Reference
- su: sofia-sip/su.h File Reference
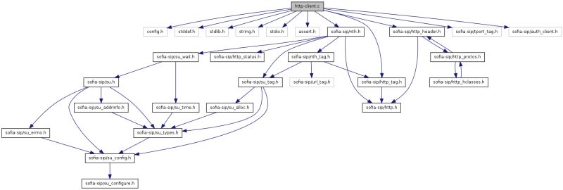
- nth: http-client.c File Reference
- SSIP-GST -- Gaim plugin for Sofia-SIP Library
- sip: sip_allow_s Struct Reference
- sdp: sofia-sip/sdp_tag.h File Reference
- sip: sofia-sip/sip_hclasses.h File Reference