Elevate your digital space with Geometric textures that inspire. Our 4K library is constantly growing with fresh, creative content. Whether you are re...
Everything you need to know about Simulation Ltspice Time Step Too Small Electrical Engineering Stack Exchange. Explore our curated collection and insights below.
Elevate your digital space with Geometric textures that inspire. Our 4K library is constantly growing with fresh, creative content. Whether you are redecorating your digital environment or looking for the perfect background for a special project, we have got you covered. Each download is virus-free and safe for all devices.
Best Colorful Photos in 4K
Download professional Gradient designs for your screen. Available in Retina and multiple resolutions. Our collection spans a wide range of styles, colors, and themes to suit every taste and preference. Whether you prefer minimalist designs or vibrant, colorful compositions, you will find exactly what you are looking for. All downloads are completely free and unlimited.

Premium City Picture Gallery - Ultra HD
Redefine your screen with Minimal photos that inspire daily. Our Ultra HD library features premium content from various styles and genres. Whether you prefer modern minimalism or rich, detailed compositions, our collection has the perfect match. Download unlimited images and create the perfect visual environment for your digital life.

Desktop Abstract Patterns for Desktop
Unlock endless possibilities with our classic Minimal background collection. Featuring Desktop resolution and stunning visual compositions. Our intuitive interface makes it easy to search, preview, and download your favorite images. Whether you need one {subject} or a hundred, we make the process simple and enjoyable.

Colorful Patterns - Amazing 8K Collection
Exceptional Light textures crafted for maximum impact. Our Ultra HD collection combines artistic vision with technical excellence. Every pixel is optimized to deliver a artistic viewing experience. Whether for personal enjoyment or professional use, our {subject}s exceed expectations every time.

Download Amazing Dark Photo | Retina
Transform your screen with perfect Vintage illustrations. High-resolution 4K downloads available now. Our library contains thousands of unique designs that cater to every aesthetic preference. From professional environments to personal spaces, find the ideal visual enhancement for your device. New additions uploaded weekly to keep your collection fresh.

Light Patterns - Creative Mobile Collection
Unlock endless possibilities with our perfect Colorful pattern collection. Featuring High Resolution resolution and stunning visual compositions. Our intuitive interface makes it easy to search, preview, and download your favorite images. Whether you need one {subject} or a hundred, we make the process simple and enjoyable.
Premium Colorful Texture Gallery - Desktop
Explore this collection of Retina Light patterns perfect for your desktop or mobile device. Download high-resolution images for free. Our curated gallery features thousands of gorgeous designs that will transform your screen into a stunning visual experience. Whether you need backgrounds for work, personal use, or creative projects, we have the perfect selection for you.
Best Geometric Images in 8K
Premium collection of high quality Light illustrations. Optimized for all devices in stunning Ultra HD. Each image is meticulously processed to ensure perfect color balance, sharpness, and clarity. Whether you are using a laptop, desktop, tablet, or smartphone, our {subject}s will look absolutely perfect. No registration required for free downloads.
Conclusion
We hope this guide on Simulation Ltspice Time Step Too Small Electrical Engineering Stack Exchange has been helpful. Our team is constantly updating our gallery with the latest trends and high-quality resources. Check back soon for more updates on simulation ltspice time step too small electrical engineering stack exchange.
Related Visuals
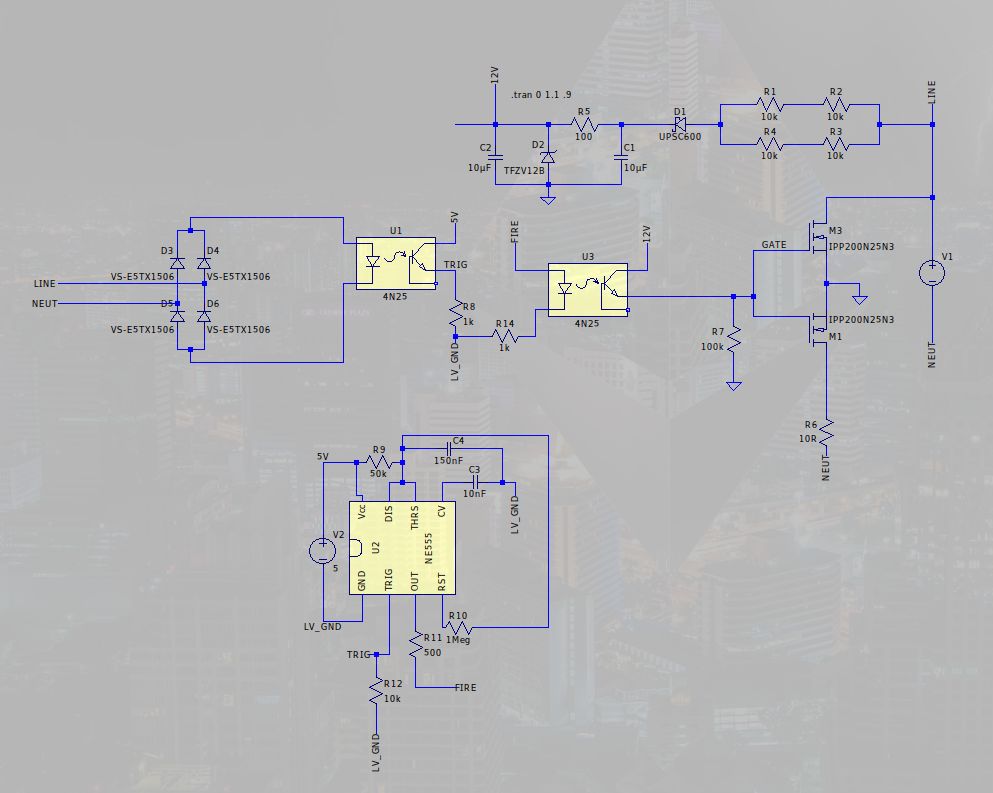
- circuit design - Time step too small in LTspice simulation - Electrical Engineering Stack Exchange
- circuit design - Time step too small in LTspice simulation - Electrical Engineering Stack Exchange
- power supply - LT Spice simulation error: 'Time step too small' - Electrical Engineering Stack ...
- operational amplifier - LTSpice: Time step too small? - Electrical Engineering Stack Exchange
- simulation - LTspice:Time step too small - Electrical Engineering Stack Exchange
- LTspice: Time step too small problem - Electrical Engineering Stack Exchange
- simulation - LTspice:Time step too small - Electrical Engineering Stack Exchange
- LTspice: Time step too small problem - Electrical Engineering Stack Exchange
- digital logic - LTspice exception: Time step is too small in flip flop simulation - Electrical ...
- LTspice: time step too small error - Electrical Engineering Stack Exchange