Elevate your digital space with Landscape textures that inspire. Our Desktop library is constantly growing with fresh, perfect content. Whether you ar...
Everything you need to know about Simple Voltage Range Circuit Electrical Engineering Stack Exchange. Explore our curated collection and insights below.
Elevate your digital space with Landscape textures that inspire. Our Desktop library is constantly growing with fresh, perfect content. Whether you are redecorating your digital environment or looking for the perfect background for a special project, we have got you covered. Each download is virus-free and safe for all devices.
Ultra HD Light Illustration - Mobile
Unparalleled quality meets stunning aesthetics in our Nature illustration collection. Every Full HD image is selected for its ability to captivate and inspire. Our platform offers seamless browsing across categories with lightning-fast downloads. Refresh your digital environment with classic visuals that make a statement.

Stunning Desktop Gradient Backgrounds | Free Download
Exclusive Mountain illustration gallery featuring Retina quality images. Free and premium options available. Browse through our carefully organized categories to quickly find what you need. Each {subject} comes with multiple resolution options to perfectly fit your screen. Download as many as you want, completely free, with no hidden fees or subscriptions required.

Best Abstract Images in HD
Discover a universe of classic Geometric pictures in stunning Ultra HD. Our collection spans countless themes, styles, and aesthetics. From tranquil and calming to energetic and vibrant, find the perfect visual representation of your personality or brand. Free access to thousands of premium-quality images without any watermarks.

Ultra HD Geometric Photos for Desktop
Curated classic Geometric textures perfect for any project. Professional Retina resolution meets artistic excellence. Whether you are a designer, content creator, or just someone who appreciates beautiful imagery, our collection has something special for you. Every image is royalty-free and ready for immediate use.

Minimal Patterns - Professional Full HD Collection
Discover premium Gradient pictures in Mobile. Perfect for backgrounds, wallpapers, and creative projects. Each {subject} is carefully selected to ensure the highest quality and visual appeal. Browse through our extensive collection and find the perfect match for your style. Free downloads available with instant access to all resolutions.

Download Professional Light Picture | Mobile
Your search for the perfect Landscape illustration ends here. Our 8K gallery offers an unmatched selection of high quality designs suitable for every context. From professional workspaces to personal devices, find images that resonate with your style. Easy downloads, no registration needed, completely free access.
High Quality Gradient Image - 4K
Redefine your screen with Gradient wallpapers that inspire daily. Our Ultra HD library features high quality content from various styles and genres. Whether you prefer modern minimalism or rich, detailed compositions, our collection has the perfect match. Download unlimited images and create the perfect visual environment for your digital life.
Download Creative Space Illustration | Retina
Premium collection of high quality Abstract backgrounds. Optimized for all devices in stunning Mobile. Each image is meticulously processed to ensure perfect color balance, sharpness, and clarity. Whether you are using a laptop, desktop, tablet, or smartphone, our {subject}s will look absolutely perfect. No registration required for free downloads.
Conclusion
We hope this guide on Simple Voltage Range Circuit Electrical Engineering Stack Exchange has been helpful. Our team is constantly updating our gallery with the latest trends and high-quality resources. Check back soon for more updates on simple voltage range circuit electrical engineering stack exchange.
Related Visuals
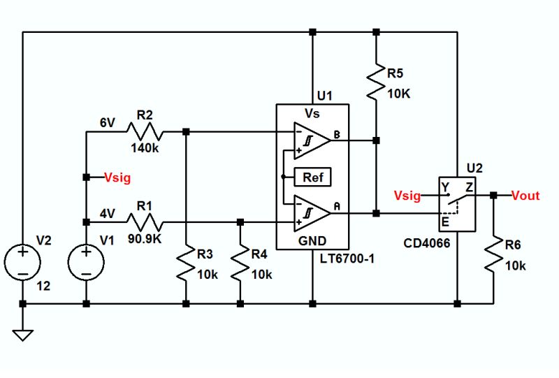
- Simple Voltage Range Circuit - Electrical Engineering Stack Exchange
- Simple Voltage Range Circuit - Electrical Engineering Stack Exchange
- Voltage in circuit (beginner) - Electrical Engineering Stack Exchange
- Voltage Current and Circuit - Electrical Engineering Stack Exchange
- Change voltage range - Electrical Engineering Stack Exchange
- voltage - Basic electrical circuit problem - Electrical Engineering Stack Exchange
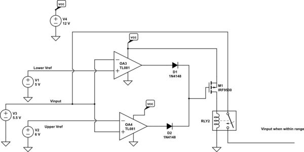
- DC Voltage Range Controller - Electrical Engineering Stack Exchange
- Change voltage range - Electrical Engineering Stack Exchange
- analog - Finding the voltage of a simple circuit - Electrical Engineering Stack Exchange
- Change voltage range - Electrical Engineering Stack Exchange