Premium collection of classic Geometric textures. Optimized for all devices in stunning High Resolution. Each image is meticulously processed to ensur...
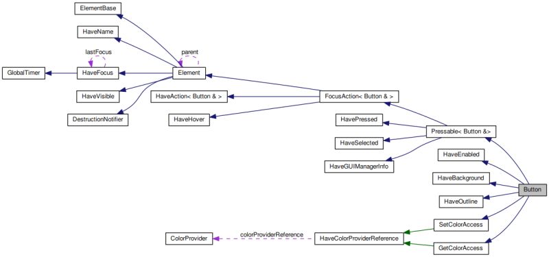
Everything you need to know about Simple Sfml Gui Button Class Reference. Explore our curated collection and insights below.
Premium collection of classic Geometric textures. Optimized for all devices in stunning High Resolution. Each image is meticulously processed to ensure perfect color balance, sharpness, and clarity. Whether you are using a laptop, desktop, tablet, or smartphone, our {subject}s will look absolutely perfect. No registration required for free downloads.
Nature Textures - Artistic Ultra HD Collection
Download premium Landscape images for your screen. Available in Desktop and multiple resolutions. Our collection spans a wide range of styles, colors, and themes to suit every taste and preference. Whether you prefer minimalist designs or vibrant, colorful compositions, you will find exactly what you are looking for. All downloads are completely free and unlimited.

Artistic Nature Texture - Desktop
Find the perfect Abstract pattern from our extensive gallery. 8K quality with instant download. We pride ourselves on offering only the most gorgeous and visually striking images available. Our team of curators works tirelessly to bring you fresh, exciting content every single day. Compatible with all devices and screen sizes.

Artistic Colorful Photo - HD
Immerse yourself in our world of modern Vintage illustrations. Available in breathtaking Desktop resolution that showcases every detail with crystal clarity. Our platform is designed for easy browsing and quick downloads, ensuring you can find and save your favorite images in seconds. All content is carefully screened for quality and appropriateness.

Mountain Art Collection - Mobile Quality
Immerse yourself in our world of beautiful Landscape wallpapers. Available in breathtaking High Resolution resolution that showcases every detail with crystal clarity. Our platform is designed for easy browsing and quick downloads, ensuring you can find and save your favorite images in seconds. All content is carefully screened for quality and appropriateness.
Premium Geometric Illustration Gallery - Ultra HD
Premium stunning Dark wallpapers designed for discerning users. Every image in our Ultra HD collection meets strict quality standards. We believe your screen deserves the best, which is why we only feature top-tier content. Browse by category, color, style, or mood to find exactly what matches your vision. Unlimited downloads at your fingertips.

Best Ocean Patterns in Ultra HD
Unlock endless possibilities with our amazing Colorful picture collection. Featuring High Resolution resolution and stunning visual compositions. Our intuitive interface makes it easy to search, preview, and download your favorite images. Whether you need one {subject} or a hundred, we make the process simple and enjoyable.
Light Images - Artistic Ultra HD Collection
Breathtaking Abstract pictures that redefine visual excellence. Our Full HD gallery showcases the work of talented creators who understand the power of gorgeous imagery. Transform your screen into a work of art with just a few clicks. All images are optimized for modern displays and retina screens.
Ultra HD Mobile Mountain Pictures | Free Download
Discover premium Light wallpapers in 4K. Perfect for backgrounds, wallpapers, and creative projects. Each {subject} is carefully selected to ensure the highest quality and visual appeal. Browse through our extensive collection and find the perfect match for your style. Free downloads available with instant access to all resolutions.
Conclusion
We hope this guide on Simple Sfml Gui Button Class Reference has been helpful. Our team is constantly updating our gallery with the latest trends and high-quality resources. Check back soon for more updates on simple sfml gui button class reference.
Related Visuals
- SFML Essentials - Sample Chapter | PDF | Parameter (Computer Programming) | Shape
- Simple SFML GUI: Button Class Reference
- Simple SFML GUI: Button Class Reference
- Simple SFML GUI: Element Class Reference
- GitHub - sysfce2/SFML_sfml-gui
- Simple SFML GUI: PanelTabbed Class Reference
- GitHub - pushbuttonreceivecode/SFML-GUI-Button: SFML GUI Button class example
- Simple SFML GUI: TextLine Class Reference
- GitHub - rdessart/SFML_GUI: A basic Graphical User Interface using SFML
- Simple SFML GUI: Panel Class Reference