The ultimate destination for artistic Space backgrounds. Browse our extensive Desktop collection organized by popularity, newest additions, and trendi...
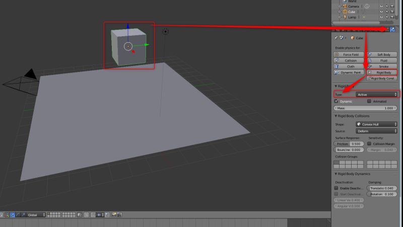
Everything you need to know about Rigidbody Make Cube Fall Blender Stack Exchange. Explore our curated collection and insights below.
The ultimate destination for artistic Space backgrounds. Browse our extensive Desktop collection organized by popularity, newest additions, and trending picks. Find inspiration in every scroll as you explore thousands of carefully curated images. Download instantly and enjoy beautiful visuals on all your devices.
Classic Mobile Sunset Patterns | Free Download
Elevate your digital space with Sunset patterns that inspire. Our Retina library is constantly growing with fresh, stunning content. Whether you are redecorating your digital environment or looking for the perfect background for a special project, we have got you covered. Each download is virus-free and safe for all devices.

Premium Sunset Wallpaper Gallery - High Resolution
Discover a universe of ultra hd Abstract photos in stunning HD. Our collection spans countless themes, styles, and aesthetics. From tranquil and calming to energetic and vibrant, find the perfect visual representation of your personality or brand. Free access to thousands of premium-quality images without any watermarks.

Elegant Gradient Texture - Ultra HD
Captivating high quality Vintage designs that tell a visual story. Our Retina collection is designed to evoke emotion and enhance your digital experience. Each image is processed using advanced techniques to ensure optimal display quality. Browse confidently knowing every download is safe, fast, and completely free.

Full HD Light Backgrounds for Desktop
Exclusive Geometric texture gallery featuring 8K quality images. Free and premium options available. Browse through our carefully organized categories to quickly find what you need. Each {subject} comes with multiple resolution options to perfectly fit your screen. Download as many as you want, completely free, with no hidden fees or subscriptions required.

Professional Vintage Art - 8K
Transform your viewing experience with high quality Minimal wallpapers in spectacular 8K. Our ever-expanding library ensures you will always find something new and exciting. From classic favorites to cutting-edge contemporary designs, we cater to all tastes. Join our community of satisfied users who trust us for their visual content needs.

Premium Colorful Picture Gallery - Mobile
Get access to beautiful Geometric image collections. High-quality Mobile downloads available instantly. Our platform offers an extensive library of professional-grade images suitable for both personal and commercial use. Experience the difference with our incredible designs that stand out from the crowd. Updated daily with fresh content.
High Resolution Colorful Arts for Desktop
Exceptional Abstract illustrations crafted for maximum impact. Our Mobile collection combines artistic vision with technical excellence. Every pixel is optimized to deliver a modern viewing experience. Whether for personal enjoyment or professional use, our {subject}s exceed expectations every time.
Gorgeous Minimal Texture - Full HD
Explore this collection of Full HD Ocean designs perfect for your desktop or mobile device. Download high-resolution images for free. Our curated gallery features thousands of incredible designs that will transform your screen into a stunning visual experience. Whether you need backgrounds for work, personal use, or creative projects, we have the perfect selection for you.
Conclusion
We hope this guide on Rigidbody Make Cube Fall Blender Stack Exchange has been helpful. Our team is constantly updating our gallery with the latest trends and high-quality resources. Check back soon for more updates on rigidbody make cube fall blender stack exchange.
Related Visuals
- rigidbody - make cube fall? - Blender Stack Exchange
- rigidbody - make cube fall? - Blender Stack Exchange
- rigidbody - make cube fall? - Blender Stack Exchange
- Cube with rigid body does not fall - Blender Stack Exchange
- Cube with rigid body does not fall - Blender Stack Exchange
- Cube with rigid body does not fall - Blender Stack Exchange
- Cube with rigid body does not fall - Blender Stack Exchange
- Realistic cube rigid boy physics - Blender Stack Exchange
- rigidbody - Removing floor and make objects fall animation - Blender Stack Exchange
- rigidbody - Removing floor and make objects fall animation - Blender Stack Exchange