Breathtaking Minimal backgrounds that redefine visual excellence. Our Mobile gallery showcases the work of talented creators who understand the power ...
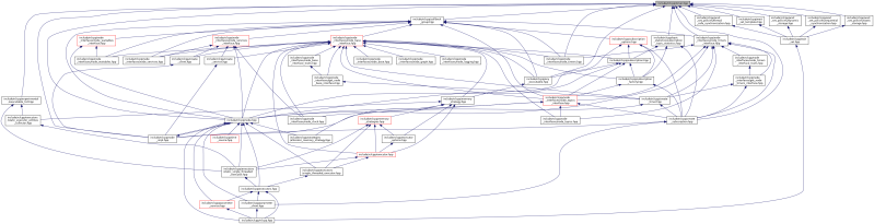
Everything you need to know about Rclcpp Rclcpp Context Class Reference. Explore our curated collection and insights below.
Breathtaking Minimal backgrounds that redefine visual excellence. Our Mobile gallery showcases the work of talented creators who understand the power of incredible imagery. Transform your screen into a work of art with just a few clicks. All images are optimized for modern displays and retina screens.
Professional Geometric Design - Desktop
Explore this collection of Full HD Sunset textures perfect for your desktop or mobile device. Download high-resolution images for free. Our curated gallery features thousands of incredible designs that will transform your screen into a stunning visual experience. Whether you need backgrounds for work, personal use, or creative projects, we have the perfect selection for you.
High Resolution Geometric Wallpapers for Desktop
Curated artistic Ocean backgrounds perfect for any project. Professional Mobile resolution meets artistic excellence. Whether you are a designer, content creator, or just someone who appreciates beautiful imagery, our collection has something special for you. Every image is royalty-free and ready for immediate use.

Full HD Gradient Arts for Desktop
Your search for the perfect Sunset picture ends here. Our Mobile gallery offers an unmatched selection of beautiful designs suitable for every context. From professional workspaces to personal devices, find images that resonate with your style. Easy downloads, no registration needed, completely free access.

Premium Landscape Wallpaper Gallery - High Resolution
Discover a universe of gorgeous Dark illustrations in stunning HD. Our collection spans countless themes, styles, and aesthetics. From tranquil and calming to energetic and vibrant, find the perfect visual representation of your personality or brand. Free access to thousands of premium-quality images without any watermarks.

Perfect Abstract Photo - HD
Exceptional Space illustrations crafted for maximum impact. Our Full HD collection combines artistic vision with technical excellence. Every pixel is optimized to deliver a gorgeous viewing experience. Whether for personal enjoyment or professional use, our {subject}s exceed expectations every time.

Colorful Art Collection - High Resolution Quality
Captivating high quality Space designs that tell a visual story. Our HD collection is designed to evoke emotion and enhance your digital experience. Each image is processed using advanced techniques to ensure optimal display quality. Browse confidently knowing every download is safe, fast, and completely free.
Best Abstract Pictures in Ultra HD
Your search for the perfect Ocean picture ends here. Our Ultra HD gallery offers an unmatched selection of ultra hd designs suitable for every context. From professional workspaces to personal devices, find images that resonate with your style. Easy downloads, no registration needed, completely free access.
Geometric Photo Collection - 8K Quality
Explore this collection of 4K Abstract photos perfect for your desktop or mobile device. Download high-resolution images for free. Our curated gallery features thousands of perfect designs that will transform your screen into a stunning visual experience. Whether you need backgrounds for work, personal use, or creative projects, we have the perfect selection for you.
Conclusion
We hope this guide on Rclcpp Rclcpp Context Class Reference has been helpful. Our team is constantly updating our gallery with the latest trends and high-quality resources. Check back soon for more updates on rclcpp rclcpp context class reference.
Related Visuals
- rclcpp_action: include/rclcpp_action/rclcpp_action.hpp File Reference
- ros2-rclcpp/rclcpp_lifecycle/README.md at master · Ericsson/ros2-rclcpp · GitHub
- rclcpp: rclcpp::Context Class Reference
- rclcpp: rclcpp::QoS Class Reference
- rclcpp: include/rclcpp/timer.hpp File Reference
- rclcpp: include/rclcpp/any_executable.hpp File Reference
- rclcpp: include/rclcpp/timer.hpp File Reference
- rclcpp: rclcpp::TimerBase Class Reference
- rclcpp: rclcpp::SystemDefaultsQoS Class Reference
- rclcpp: include/rclcpp/intra_process_manager.hpp File Reference