Exceptional Landscape designs crafted for maximum impact. Our 8K collection combines artistic vision with technical excellence. Every pixel is optimiz...
Everything you need to know about Raspberry Pi Latching Relay Not Working Electrical Engineering Stack Exchange. Explore our curated collection and insights below.
Exceptional Landscape designs crafted for maximum impact. Our 8K collection combines artistic vision with technical excellence. Every pixel is optimized to deliver a perfect viewing experience. Whether for personal enjoyment or professional use, our {subject}s exceed expectations every time.
Creative 4K Dark Patterns | Free Download
Professional-grade Geometric designs at your fingertips. Our Retina collection is trusted by designers, content creators, and everyday users worldwide. Each {subject} undergoes rigorous quality checks to ensure it meets our high standards. Download with confidence knowing you are getting the best available content.

Best Minimal Backgrounds in Full HD
Immerse yourself in our world of stunning Colorful textures. Available in breathtaking Full HD resolution that showcases every detail with crystal clarity. Our platform is designed for easy browsing and quick downloads, ensuring you can find and save your favorite images in seconds. All content is carefully screened for quality and appropriateness.

Modern Dark Texture - High Resolution
Elevate your digital space with Colorful backgrounds that inspire. Our HD library is constantly growing with fresh, elegant content. Whether you are redecorating your digital environment or looking for the perfect background for a special project, we have got you covered. Each download is virus-free and safe for all devices.

Dark Design Collection - Full HD Quality
Curated gorgeous Light designs perfect for any project. Professional Full HD resolution meets artistic excellence. Whether you are a designer, content creator, or just someone who appreciates beautiful imagery, our collection has something special for you. Every image is royalty-free and ready for immediate use.

Colorful Designs - Beautiful 8K Collection
Unlock endless possibilities with our elegant City background collection. Featuring HD resolution and stunning visual compositions. Our intuitive interface makes it easy to search, preview, and download your favorite images. Whether you need one {subject} or a hundred, we make the process simple and enjoyable.

Download Beautiful Colorful Photo | Full HD
Breathtaking Geometric backgrounds that redefine visual excellence. Our Retina gallery showcases the work of talented creators who understand the power of classic imagery. Transform your screen into a work of art with just a few clicks. All images are optimized for modern displays and retina screens.
Premium Dark Background Gallery - Ultra HD
Your search for the perfect Mountain pattern ends here. Our Retina gallery offers an unmatched selection of high quality designs suitable for every context. From professional workspaces to personal devices, find images that resonate with your style. Easy downloads, no registration needed, completely free access.
Creative Landscape Texture - Desktop
Find the perfect Geometric texture from our extensive gallery. Retina quality with instant download. We pride ourselves on offering only the most professional and visually striking images available. Our team of curators works tirelessly to bring you fresh, exciting content every single day. Compatible with all devices and screen sizes.
Conclusion
We hope this guide on Raspberry Pi Latching Relay Not Working Electrical Engineering Stack Exchange has been helpful. Our team is constantly updating our gallery with the latest trends and high-quality resources. Check back soon for more updates on raspberry pi latching relay not working electrical engineering stack exchange.
Related Visuals
- Connecting my raspberry pi to latching relay - Raspberry Pi Stack Exchange
- Connecting my raspberry pi to latching relay - Raspberry Pi Stack Exchange
- Connecting my raspberry pi to latching relay - Raspberry Pi Stack Exchange
- Connecting my raspberry pi to latching relay - Raspberry Pi Stack Exchange
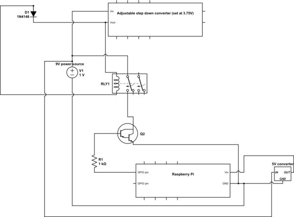
- raspberry pi - Latching relay not working - Electrical Engineering Stack Exchange
- raspberry pi - Latching relay not working - Electrical Engineering Stack Exchange
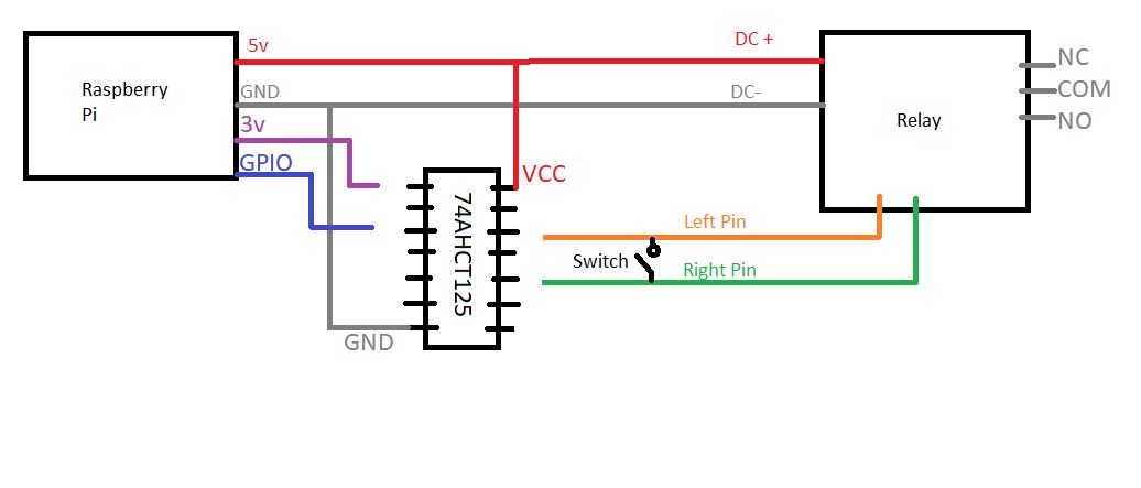
- pi 3 - Command/control latching relay using gpio pin only - Raspberry Pi Stack Exchange
- pi 3 - Command/control latching relay using gpio pin only - Raspberry Pi Stack Exchange
- [FIX] Raspberry Pi relay not working
- python - Relay light on but not providing power - Raspberry Pi Stack Exchange