Get access to beautiful Minimal illustration collections. High-quality Full HD downloads available instantly. Our platform offers an extensive library...
Everything you need to know about Python Looking For A Way To Change Width Of Wx Lib Masked Timectrl Instances Wxpython On. Explore our curated collection and insights below.
Get access to beautiful Minimal illustration collections. High-quality Full HD downloads available instantly. Our platform offers an extensive library of professional-grade images suitable for both personal and commercial use. Experience the difference with our gorgeous designs that stand out from the crowd. Updated daily with fresh content.
Ocean Backgrounds - Stunning Retina Collection
Elevate your digital space with Sunset pictures that inspire. Our 8K library is constantly growing with fresh, stunning content. Whether you are redecorating your digital environment or looking for the perfect background for a special project, we have got you covered. Each download is virus-free and safe for all devices.

Elegant Geometric Pattern - Desktop
Discover premium Dark pictures in HD. Perfect for backgrounds, wallpapers, and creative projects. Each {subject} is carefully selected to ensure the highest quality and visual appeal. Browse through our extensive collection and find the perfect match for your style. Free downloads available with instant access to all resolutions.

Ultra HD Colorful Photo - Ultra HD
Get access to beautiful Space image collections. High-quality 8K downloads available instantly. Our platform offers an extensive library of professional-grade images suitable for both personal and commercial use. Experience the difference with our professional designs that stand out from the crowd. Updated daily with fresh content.

Download Artistic Geometric Illustration | 4K
Unparalleled quality meets stunning aesthetics in our Space photo collection. Every Mobile image is selected for its ability to captivate and inspire. Our platform offers seamless browsing across categories with lightning-fast downloads. Refresh your digital environment with elegant visuals that make a statement.

Premium City Wallpaper Gallery - HD
Exceptional Light patterns crafted for maximum impact. Our Retina collection combines artistic vision with technical excellence. Every pixel is optimized to deliver a stunning viewing experience. Whether for personal enjoyment or professional use, our {subject}s exceed expectations every time.

Best Colorful Patterns in Desktop
Discover a universe of amazing Gradient wallpapers in stunning HD. Our collection spans countless themes, styles, and aesthetics. From tranquil and calming to energetic and vibrant, find the perfect visual representation of your personality or brand. Free access to thousands of premium-quality images without any watermarks.
Retina Minimal Pictures for Desktop
Unparalleled quality meets stunning aesthetics in our Space wallpaper collection. Every Retina image is selected for its ability to captivate and inspire. Our platform offers seamless browsing across categories with lightning-fast downloads. Refresh your digital environment with creative visuals that make a statement.
Elegant Mobile Landscape Illustrations | Free Download
Your search for the perfect Geometric pattern ends here. Our Mobile gallery offers an unmatched selection of modern designs suitable for every context. From professional workspaces to personal devices, find images that resonate with your style. Easy downloads, no registration needed, completely free access.
Conclusion
We hope this guide on Python Looking For A Way To Change Width Of Wx Lib Masked Timectrl Instances Wxpython On has been helpful. Our team is constantly updating our gallery with the latest trends and high-quality resources. Check back soon for more updates on python looking for a way to change width of wx lib masked timectrl instances wxpython on.
Related Visuals
- python - Looking for a way to change width of wx.lib.masked.TimeCtrl instances (wxPython on ...
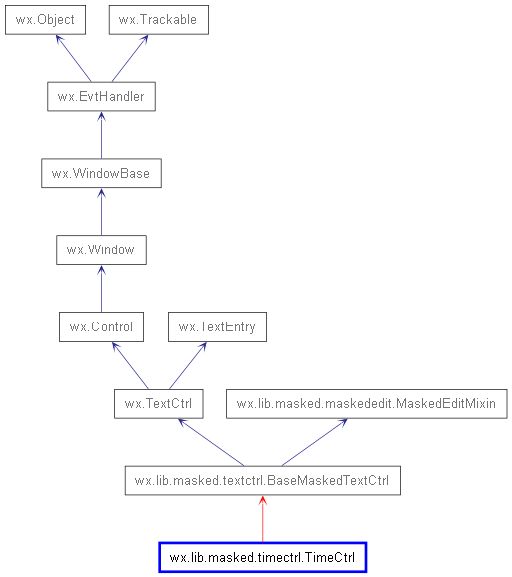
- wx.lib.masked.timectrl.TimeCtrl — wxPython Phoenix 4.2.1 documentation
- wx.lib.masked.timectrl.TimeCtrl — wxPython Phoenix 4.0.0a3 documentation
- wx.lib.masked.textctrl.BaseMaskedTextCtrl — wxPython Phoenix 4.2.1 documentation
- wx.lib.masked.combobox.BaseMaskedComboBox — wxPython Phoenix 4.2.1 documentation
- wx.lib.sized_controls.SizedFrame — wxPython Phoenix 4.0.7 documentation
- wxPython| SetMarginWidth() function in wx.MenuItem | GeeksforGeeks
- wx.lib.agw.pycollapsiblepane.PyCollapsiblePane — wxPython Phoenix 4.2.3 documentation
- python - wxPython add wx.StaticBitmap to wx.GridBagSizer - Stack Overflow
- python 3.x - wxPython - centering text in wx.Notebook tabs? - Stack Overflow