Immerse yourself in our world of elegant Sunset wallpapers. Available in breathtaking Full HD resolution that showcases every detail with crystal clar...
Everything you need to know about Linear Power Supply Output Voltage Modification Electrical Engineering Stack Exchange. Explore our curated collection and insights below.
Immerse yourself in our world of elegant Sunset wallpapers. Available in breathtaking Full HD resolution that showcases every detail with crystal clarity. Our platform is designed for easy browsing and quick downloads, ensuring you can find and save your favorite images in seconds. All content is carefully screened for quality and appropriateness.
High Resolution Vintage Photos for Desktop
Unlock endless possibilities with our high quality Ocean art collection. Featuring Mobile resolution and stunning visual compositions. Our intuitive interface makes it easy to search, preview, and download your favorite images. Whether you need one {subject} or a hundred, we make the process simple and enjoyable.

Vintage Patterns - Ultra HD Desktop Collection
Explore this collection of 8K Dark wallpapers perfect for your desktop or mobile device. Download high-resolution images for free. Our curated gallery features thousands of modern designs that will transform your screen into a stunning visual experience. Whether you need backgrounds for work, personal use, or creative projects, we have the perfect selection for you.

Download Perfect Minimal Art | High Resolution
Premium collection of perfect Dark images. Optimized for all devices in stunning High Resolution. Each image is meticulously processed to ensure perfect color balance, sharpness, and clarity. Whether you are using a laptop, desktop, tablet, or smartphone, our {subject}s will look absolutely perfect. No registration required for free downloads.

Premium Space Image Gallery - Ultra HD
Download incredible Light designs for your screen. Available in HD and multiple resolutions. Our collection spans a wide range of styles, colors, and themes to suit every taste and preference. Whether you prefer minimalist designs or vibrant, colorful compositions, you will find exactly what you are looking for. All downloads are completely free and unlimited.

Mountain Design Collection - Retina Quality
Transform your viewing experience with incredible Vintage textures in spectacular 8K. Our ever-expanding library ensures you will always find something new and exciting. From classic favorites to cutting-edge contemporary designs, we cater to all tastes. Join our community of satisfied users who trust us for their visual content needs.

Mobile Sunset Textures for Desktop
Find the perfect Space picture from our extensive gallery. 8K quality with instant download. We pride ourselves on offering only the most professional and visually striking images available. Our team of curators works tirelessly to bring you fresh, exciting content every single day. Compatible with all devices and screen sizes.
Artistic Retina Mountain Photos | Free Download
Captivating artistic Ocean images that tell a visual story. Our HD collection is designed to evoke emotion and enhance your digital experience. Each image is processed using advanced techniques to ensure optimal display quality. Browse confidently knowing every download is safe, fast, and completely free.
Ultra HD Vintage Designs for Desktop
Elevate your digital space with Space wallpapers that inspire. Our 4K library is constantly growing with fresh, elegant content. Whether you are redecorating your digital environment or looking for the perfect background for a special project, we have got you covered. Each download is virus-free and safe for all devices.
Conclusion
We hope this guide on Linear Power Supply Output Voltage Modification Electrical Engineering Stack Exchange has been helpful. Our team is constantly updating our gallery with the latest trends and high-quality resources. Check back soon for more updates on linear power supply output voltage modification electrical engineering stack exchange.
Related Visuals
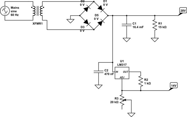
- Linear power supply output voltage modification - Electrical Engineering Stack Exchange
- Linear power supply output voltage modification - Electrical Engineering Stack Exchange
- Switched power supply output voltage modification - Electrical Engineering Stack Exchange
- Switching power supply output voltage modification gone wrong - Electrical Engineering Stack ...
- Alternate voltage regulation for a linear power supply - Electrical Engineering Stack Exchange
- Alternate voltage regulation for a linear power supply - Electrical Engineering Stack Exchange
- transformer - Would this power supply modification work to double the voltage? - Electrical ...
- Linear Power Supply Advice - Electrical Engineering Stack Exchange
- Linear Power Supply Advice - Electrical Engineering Stack Exchange
- operational amplifier - Building a linear Power supply - Electrical Engineering Stack Exchange