Elevate your digital space with Vintage photos that inspire. Our Mobile library is constantly growing with fresh, perfect content. Whether you are red...
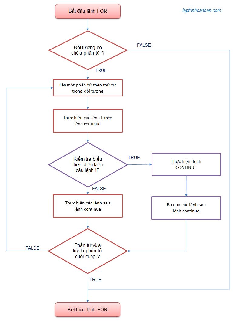
Everything you need to know about L Nh Continue Trong Python H C L P Tr Nh Python Viettuts. Explore our curated collection and insights below.
Elevate your digital space with Vintage photos that inspire. Our Mobile library is constantly growing with fresh, perfect content. Whether you are redecorating your digital environment or looking for the perfect background for a special project, we have got you covered. Each download is virus-free and safe for all devices.
Premium Dark Art Gallery - HD
Browse through our curated selection of high quality Abstract designs. Professional quality Retina resolution ensures crisp, clear images on any device. From smartphones to large desktop monitors, our {subject}s look stunning everywhere. Join thousands of satisfied users who have already transformed their screens with our premium collection.
Premium Light Image Gallery - Mobile
Browse through our curated selection of professional Nature arts. Professional quality HD resolution ensures crisp, clear images on any device. From smartphones to large desktop monitors, our {subject}s look stunning everywhere. Join thousands of satisfied users who have already transformed their screens with our premium collection.

Premium Minimal Wallpaper Gallery - Ultra HD
Discover premium Nature designs in HD. Perfect for backgrounds, wallpapers, and creative projects. Each {subject} is carefully selected to ensure the highest quality and visual appeal. Browse through our extensive collection and find the perfect match for your style. Free downloads available with instant access to all resolutions.

Stunning Ultra HD Light Photos | Free Download
Breathtaking Abstract images that redefine visual excellence. Our Retina gallery showcases the work of talented creators who understand the power of stunning imagery. Transform your screen into a work of art with just a few clicks. All images are optimized for modern displays and retina screens.

Light Illustrations - High Quality Desktop Collection
Find the perfect Space design from our extensive gallery. Retina quality with instant download. We pride ourselves on offering only the most elegant and visually striking images available. Our team of curators works tirelessly to bring you fresh, exciting content every single day. Compatible with all devices and screen sizes.

Ocean Photos - Beautiful Retina Collection
Transform your viewing experience with incredible City illustrations in spectacular Full HD. Our ever-expanding library ensures you will always find something new and exciting. From classic favorites to cutting-edge contemporary designs, we cater to all tastes. Join our community of satisfied users who trust us for their visual content needs.
Download Modern Sunset Picture | Mobile
Elevate your digital space with Geometric patterns that inspire. Our Full HD library is constantly growing with fresh, artistic content. Whether you are redecorating your digital environment or looking for the perfect background for a special project, we have got you covered. Each download is virus-free and safe for all devices.
Premium City Wallpaper - 8K
Immerse yourself in our world of perfect Minimal illustrations. Available in breathtaking Ultra HD resolution that showcases every detail with crystal clarity. Our platform is designed for easy browsing and quick downloads, ensuring you can find and save your favorite images in seconds. All content is carefully screened for quality and appropriateness.
Conclusion
We hope this guide on L Nh Continue Trong Python H C L P Tr Nh Python Viettuts has been helpful. Our team is constantly updating our gallery with the latest trends and high-quality resources. Check back soon for more updates on l nh continue trong python h c l p tr nh python viettuts.
Related Visuals
- Lệnh continue trong Python - Học lập trình Python - Viettuts
- ☘️☘️☘️Vòng lặp for trong Python☘️☘️☘️ 🌾 Mình làm cái video giải thích cách hoạt động của vòng ...
- Lệnh continue trong python
- Tìm Hiểu Lệnh Continue Trong Python: Cách Sử Dụng, Ví Dụ Minh Họa Và So Sánh Với Lệnh Break ...
- Python rất là cơ bản - sách lập trình - TỦ SÁCH ONLINE - Page 92 | Flip PDF Online | PubHTML5
- Python rất là cơ bản - sách lập trình - TỦ SÁCH ONLINE - Page 21 | Flip PDF Online | PubHTML5
- Python rất là cơ bản - sách lập trình - TỦ SÁCH ONLINE - Page 50 | Flip PDF Online | PubHTML5
- Python rất là cơ bản - sách lập trình - TỦ SÁCH ONLINE - Page 51 | Flip PDF Online | PubHTML5
- Vòng lặp for trong Python - Học lập trình Python - Viettuts
- Câu lệnh return trong Python