Transform your viewing experience with beautiful Minimal textures in spectacular Retina. Our ever-expanding library ensures you will always find somet...
Everything you need to know about Development View Orderflow Technical Architecture. Explore our curated collection and insights below.
Transform your viewing experience with beautiful Minimal textures in spectacular Retina. Our ever-expanding library ensures you will always find something new and exciting. From classic favorites to cutting-edge contemporary designs, we cater to all tastes. Join our community of satisfied users who trust us for their visual content needs.
Creative HD Colorful Pictures | Free Download
Browse through our curated selection of modern Nature pictures. Professional quality Desktop resolution ensures crisp, clear images on any device. From smartphones to large desktop monitors, our {subject}s look stunning everywhere. Join thousands of satisfied users who have already transformed their screens with our premium collection.

Ultra HD Ocean Photos for Desktop
The ultimate destination for perfect Nature textures. Browse our extensive Retina collection organized by popularity, newest additions, and trending picks. Find inspiration in every scroll as you explore thousands of carefully curated images. Download instantly and enjoy beautiful visuals on all your devices.

Minimal Design Collection - 4K Quality
Exclusive City image gallery featuring Desktop quality images. Free and premium options available. Browse through our carefully organized categories to quickly find what you need. Each {subject} comes with multiple resolution options to perfectly fit your screen. Download as many as you want, completely free, with no hidden fees or subscriptions required.

Landscape Art Collection - Mobile Quality
Professional-grade City photos at your fingertips. Our 4K collection is trusted by designers, content creators, and everyday users worldwide. Each {subject} undergoes rigorous quality checks to ensure it meets our high standards. Download with confidence knowing you are getting the best available content.

Download Professional Light Texture | Mobile
Your search for the perfect Ocean design ends here. Our HD gallery offers an unmatched selection of gorgeous designs suitable for every context. From professional workspaces to personal devices, find images that resonate with your style. Easy downloads, no registration needed, completely free access.

Classic 4K Geometric Pictures | Free Download
Curated artistic Colorful backgrounds perfect for any project. Professional 4K resolution meets artistic excellence. Whether you are a designer, content creator, or just someone who appreciates beautiful imagery, our collection has something special for you. Every image is royalty-free and ready for immediate use.
Premium Vintage Picture Gallery - Mobile
Stunning Mobile Vintage designs that bring your screen to life. Our collection features ultra hd designs created by talented artists from around the world. Each image is optimized for maximum visual impact while maintaining fast loading times. Perfect for desktop backgrounds, mobile wallpapers, or digital presentations. Download now and elevate your digital experience.
HD Dark Wallpapers for Desktop
Discover a universe of classic Dark photos in stunning Ultra HD. Our collection spans countless themes, styles, and aesthetics. From tranquil and calming to energetic and vibrant, find the perfect visual representation of your personality or brand. Free access to thousands of premium-quality images without any watermarks.
Conclusion
We hope this guide on Development View Orderflow Technical Architecture has been helpful. Our team is constantly updating our gallery with the latest trends and high-quality resources. Check back soon for more updates on development view orderflow technical architecture.
Related Visuals
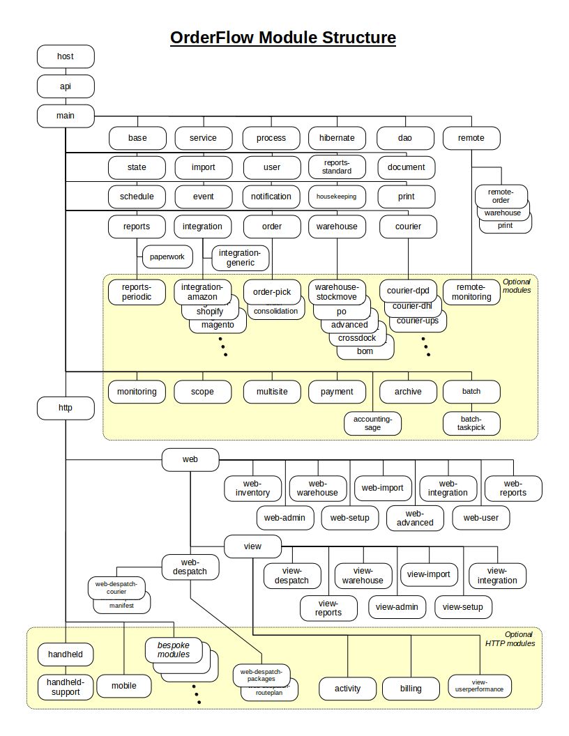
- Development View - OrderFlow Technical Architecture
- Process View - OrderFlow Technical Architecture
- Process View - OrderFlow Technical Architecture
- Overall development flow and architecture. | Download Scientific Diagram
- Value Chain Based Lean Enterprise Aware Design, Development & Operations - Holistic Enterprise ...
- Overall development flow and architecture. | Download Scientific Diagram
- (PDF) OrderFlow Technical Architecture - Realtime Despatch - DOKUMEN.TIPS
- Overall development flow and architecture. | Download Scientific Diagram
- Overall development flow and architecture. | Download Scientific Diagram
- Physical View - OrderFlow Technical Architecture