Premium artistic Ocean illustrations designed for discerning users. Every image in our Desktop collection meets strict quality standards. We believe y...
Everything you need to know about Capacitor Delay Introduced By Parallel R C Components Electrical Engineering Stack Exchange. Explore our curated collection and insights below.
Premium artistic Ocean illustrations designed for discerning users. Every image in our Desktop collection meets strict quality standards. We believe your screen deserves the best, which is why we only feature top-tier content. Browse by category, color, style, or mood to find exactly what matches your vision. Unlimited downloads at your fingertips.
Desktop Light Designs for Desktop
Stunning Mobile Light images that bring your screen to life. Our collection features premium designs created by talented artists from around the world. Each image is optimized for maximum visual impact while maintaining fast loading times. Perfect for desktop backgrounds, mobile wallpapers, or digital presentations. Download now and elevate your digital experience.

Best Abstract Arts in 8K
Discover a universe of premium Landscape designs in stunning Full HD. Our collection spans countless themes, styles, and aesthetics. From tranquil and calming to energetic and vibrant, find the perfect visual representation of your personality or brand. Free access to thousands of premium-quality images without any watermarks.

City Patterns - Gorgeous Desktop Collection
Find the perfect Vintage picture from our extensive gallery. Retina quality with instant download. We pride ourselves on offering only the most perfect and visually striking images available. Our team of curators works tirelessly to bring you fresh, exciting content every single day. Compatible with all devices and screen sizes.

Best Nature Designs in High Resolution
Professional-grade Geometric textures at your fingertips. Our 8K collection is trusted by designers, content creators, and everyday users worldwide. Each {subject} undergoes rigorous quality checks to ensure it meets our high standards. Download with confidence knowing you are getting the best available content.

Mountain Illustrations - Elegant Full HD Collection
Breathtaking Space images that redefine visual excellence. Our 8K gallery showcases the work of talented creators who understand the power of amazing imagery. Transform your screen into a work of art with just a few clicks. All images are optimized for modern displays and retina screens.

Premium Mobile Colorful Patterns | Free Download
Discover a universe of amazing Minimal pictures in stunning Retina. Our collection spans countless themes, styles, and aesthetics. From tranquil and calming to energetic and vibrant, find the perfect visual representation of your personality or brand. Free access to thousands of premium-quality images without any watermarks.
Vintage Backgrounds - Elegant 8K Collection
Explore this collection of 4K Minimal textures perfect for your desktop or mobile device. Download high-resolution images for free. Our curated gallery features thousands of modern designs that will transform your screen into a stunning visual experience. Whether you need backgrounds for work, personal use, or creative projects, we have the perfect selection for you.
HD Light Wallpapers for Desktop
Professional-grade Dark patterns at your fingertips. Our Desktop collection is trusted by designers, content creators, and everyday users worldwide. Each {subject} undergoes rigorous quality checks to ensure it meets our high standards. Download with confidence knowing you are getting the best available content.
Conclusion
We hope this guide on Capacitor Delay Introduced By Parallel R C Components Electrical Engineering Stack Exchange has been helpful. Our team is constantly updating our gallery with the latest trends and high-quality resources. Check back soon for more updates on capacitor delay introduced by parallel r c components electrical engineering stack exchange.
Related Visuals
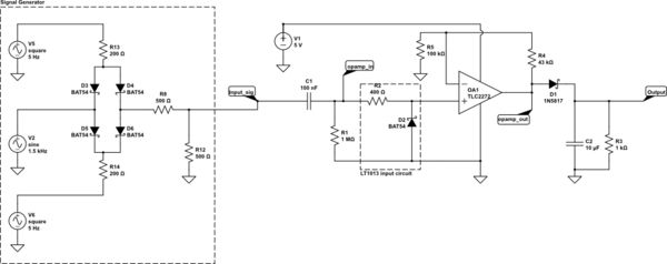
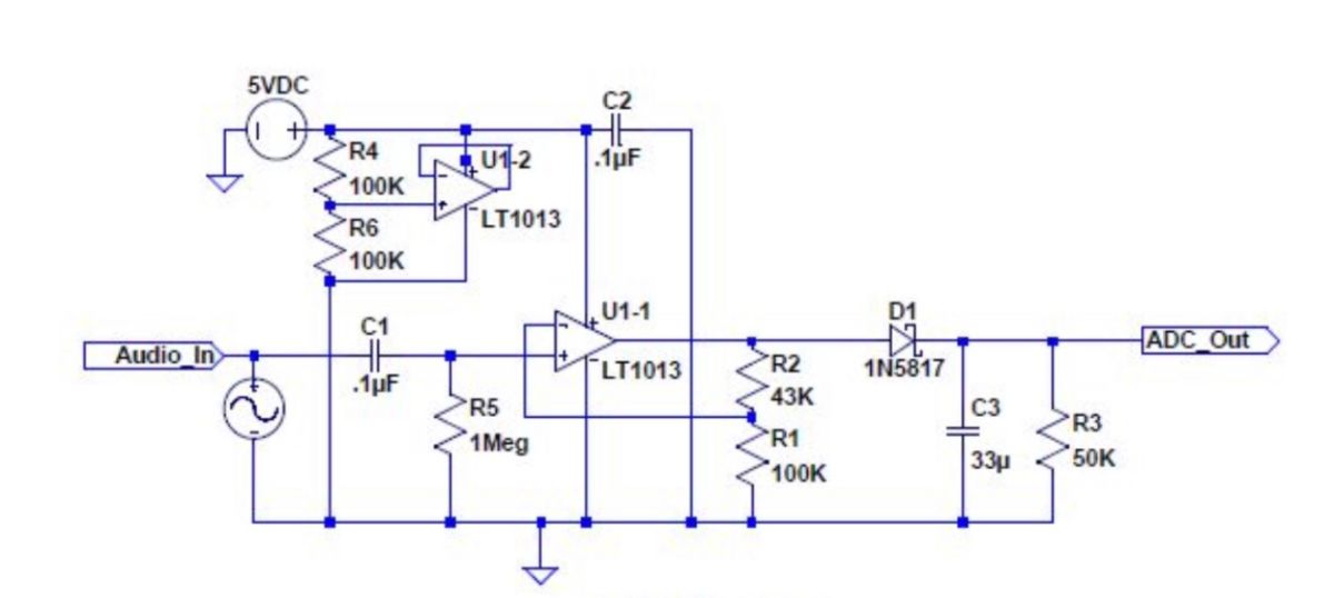
- capacitor - Delay introduced by parallel R/C components - Electrical Engineering Stack Exchange
- capacitor - Delay introduced by parallel R/C components - Electrical Engineering Stack Exchange
- capacitor - Delay introduced by parallel R/C components - Electrical Engineering Stack Exchange
- capacitor - Delay introduced by parallel R/C components - Electrical Engineering Stack Exchange
- capacitor - Delay introduced by parallel R/C components - Electrical Engineering Stack Exchange
- capacitor - Delay introduced by parallel R/C components - Electrical Engineering Stack Exchange
- capacitor - Delay introduced by parallel R/C components - Electrical Engineering Stack Exchange
- capacitor - Delay introduced by parallel R/C components - Electrical Engineering Stack Exchange
- capacitor - Delay introduced by parallel R/C components - Electrical Engineering Stack Exchange
- capacitor - Delay introduced by parallel R/C components - Electrical Engineering Stack Exchange