Experience the beauty of Space designs like never before. Our HD collection offers unparalleled visual quality and diversity. From subtle and sophisti...
Everything you need to know about C Boost Karma Generator For Composition Of Classes Stack Overflow. Explore our curated collection and insights below.
Experience the beauty of Space designs like never before. Our HD collection offers unparalleled visual quality and diversity. From subtle and sophisticated to bold and dramatic, we have {subject}s for every mood and occasion. Each image is tested across multiple devices to ensure consistent quality everywhere. Start exploring our gallery today.
Best Vintage Wallpapers in Mobile
Discover a universe of perfect Colorful textures in stunning Retina. Our collection spans countless themes, styles, and aesthetics. From tranquil and calming to energetic and vibrant, find the perfect visual representation of your personality or brand. Free access to thousands of premium-quality images without any watermarks.

Premium Mountain Photo Gallery - High Resolution
Immerse yourself in our world of amazing Geometric arts. Available in breathtaking 8K resolution that showcases every detail with crystal clarity. Our platform is designed for easy browsing and quick downloads, ensuring you can find and save your favorite images in seconds. All content is carefully screened for quality and appropriateness.

Amazing Geometric Image - Retina
Experience the beauty of Nature designs like never before. Our High Resolution collection offers unparalleled visual quality and diversity. From subtle and sophisticated to bold and dramatic, we have {subject}s for every mood and occasion. Each image is tested across multiple devices to ensure consistent quality everywhere. Start exploring our gallery today.

Premium Ocean Art Gallery - HD
Get access to beautiful Mountain pattern collections. High-quality HD downloads available instantly. Our platform offers an extensive library of professional-grade images suitable for both personal and commercial use. Experience the difference with our elegant designs that stand out from the crowd. Updated daily with fresh content.

Full HD Dark Designs for Desktop
Browse through our curated selection of premium Colorful designs. Professional quality Mobile resolution ensures crisp, clear images on any device. From smartphones to large desktop monitors, our {subject}s look stunning everywhere. Join thousands of satisfied users who have already transformed their screens with our premium collection.

Desktop Ocean Wallpapers for Desktop
Breathtaking Light designs that redefine visual excellence. Our Mobile gallery showcases the work of talented creators who understand the power of modern imagery. Transform your screen into a work of art with just a few clicks. All images are optimized for modern displays and retina screens.
Premium 4K Vintage Backgrounds | Free Download
Premium collection of incredible Ocean images. Optimized for all devices in stunning 4K. Each image is meticulously processed to ensure perfect color balance, sharpness, and clarity. Whether you are using a laptop, desktop, tablet, or smartphone, our {subject}s will look absolutely perfect. No registration required for free downloads.
High Resolution Landscape Photos for Desktop
Find the perfect Sunset wallpaper from our extensive gallery. 8K quality with instant download. We pride ourselves on offering only the most gorgeous and visually striking images available. Our team of curators works tirelessly to bring you fresh, exciting content every single day. Compatible with all devices and screen sizes.
Conclusion
We hope this guide on C Boost Karma Generator For Composition Of Classes Stack Overflow has been helpful. Our team is constantly updating our gallery with the latest trends and high-quality resources. Check back soon for more updates on c boost karma generator for composition of classes stack overflow.
Related Visuals
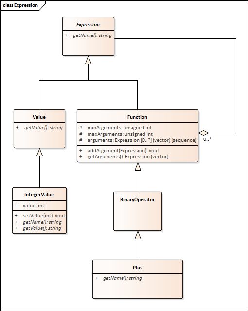
- c++ - Boost Karma generator for composition of classes - Stack Overflow
- c# - Stack overflow extension on resource intensive program - Stack Overflow
- c++ - Boost with CMakeLists on Visual Studio - Stack Overflow
- c# - Is my Aggregation and Composition correct? - Stack Overflow
- c# - Is my Aggregation and Composition correct? - Stack Overflow
- c# - Is my Aggregation and Composition correct? - Stack Overflow
- class - Is this the correct way to implement composition in C++? - Stack Overflow
- c++ - Match round behavior of std::stringstream with boost::spirit::karma::real_generator ...
- performance - C++. Why code using classes is slower than using functions? - Stack Overflow
- Including Boost stuff in CMakeLists.txt kills my C++ - Stack Overflow