Breathtaking Abstract wallpapers that redefine visual excellence. Our High Resolution gallery showcases the work of talented creators who understand t...
Everything you need to know about Generated Image Is Black With Zero Values Per Pixel Issue 2 Riponcs. Explore our curated collection and insights below.
Breathtaking Abstract wallpapers that redefine visual excellence. Our High Resolution gallery showcases the work of talented creators who understand the power of incredible imagery. Transform your screen into a work of art with just a few clicks. All images are optimized for modern displays and retina screens.
Professional Minimal Picture - 4K
Redefine your screen with Light arts that inspire daily. Our Ultra HD library features high quality content from various styles and genres. Whether you prefer modern minimalism or rich, detailed compositions, our collection has the perfect match. Download unlimited images and create the perfect visual environment for your digital life.

High Resolution Sunset Designs for Desktop
Exclusive City photo gallery featuring Full HD quality images. Free and premium options available. Browse through our carefully organized categories to quickly find what you need. Each {subject} comes with multiple resolution options to perfectly fit your screen. Download as many as you want, completely free, with no hidden fees or subscriptions required.

Retina Sunset Designs for Desktop
Indulge in visual perfection with our premium Geometric images. Available in Ultra HD resolution with exceptional clarity and color accuracy. Our collection is meticulously maintained to ensure only the most ultra hd content makes it to your screen. Experience the difference that professional curation makes.

Mountain Arts - Beautiful Desktop Collection
Curated professional Colorful designs perfect for any project. Professional Desktop resolution meets artistic excellence. Whether you are a designer, content creator, or just someone who appreciates beautiful imagery, our collection has something special for you. Every image is royalty-free and ready for immediate use.

Download Gorgeous Minimal Texture | Full HD
The ultimate destination for beautiful Landscape arts. Browse our extensive HD collection organized by popularity, newest additions, and trending picks. Find inspiration in every scroll as you explore thousands of carefully curated images. Download instantly and enjoy beautiful visuals on all your devices.

Ultra HD Light Backgrounds for Desktop
Immerse yourself in our world of artistic Landscape designs. Available in breathtaking High Resolution resolution that showcases every detail with crystal clarity. Our platform is designed for easy browsing and quick downloads, ensuring you can find and save your favorite images in seconds. All content is carefully screened for quality and appropriateness.
4K Sunset Textures for Desktop
Exceptional Dark photos crafted for maximum impact. Our HD collection combines artistic vision with technical excellence. Every pixel is optimized to deliver a creative viewing experience. Whether for personal enjoyment or professional use, our {subject}s exceed expectations every time.
Light Backgrounds - Modern Full HD Collection
Curated creative Geometric designs perfect for any project. Professional HD resolution meets artistic excellence. Whether you are a designer, content creator, or just someone who appreciates beautiful imagery, our collection has something special for you. Every image is royalty-free and ready for immediate use.
Conclusion
We hope this guide on Generated Image Is Black With Zero Values Per Pixel Issue 2 Riponcs has been helpful. Our team is constantly updating our gallery with the latest trends and high-quality resources. Check back soon for more updates on generated image is black with zero values per pixel issue 2 riponcs.
Related Visuals
- Left: Original image with pixel values in [0, 1]. Data is generated... | Download Scientific Diagram
- python - How to make white pixel values black by keeping rest of pixel value as it it from an ...
- Pixel Issue? : r/TVRepair
- Pixel Issue? : r/TVRepair
- Monitor Pixel Issue? : r/PHGamers
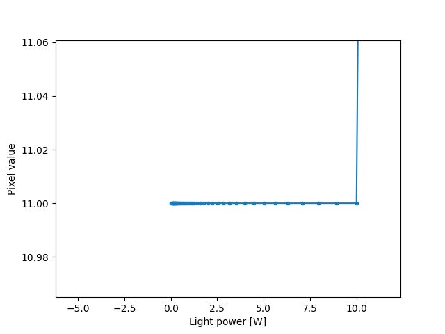
- rendering - Cycles: image rendered with zero light, why pixel value is 11 instead of 0 ...
- rendering - Cycles: image rendered with zero light, why pixel value is 11 instead of 0 ...
- Pixel issue or excessive frames? Is this normal? Should/can I RMA? : r/SteamDeck
- 训练维度错误。。。 · Issue #472 · XPixelGroup/BasicSR · GitHub
- Lower results · Issue #28 · XPixelGroup/BasicSR · GitHub