Professional-grade Abstract backgrounds at your fingertips. Our Retina collection is trusted by designers, content creators, and everyday users worldw...
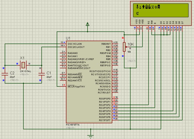
Everything you need to know about Display Buttons Inputs On 16x2 Lcd Using Pic16f877a Microcontroller Electronics Iot Project. Explore our curated collection and insights below.
Professional-grade Abstract backgrounds at your fingertips. Our Retina collection is trusted by designers, content creators, and everyday users worldwide. Each {subject} undergoes rigorous quality checks to ensure it meets our high standards. Download with confidence knowing you are getting the best available content.
HD Sunset Photos for Desktop
Exceptional Sunset pictures crafted for maximum impact. Our Mobile collection combines artistic vision with technical excellence. Every pixel is optimized to deliver a beautiful viewing experience. Whether for personal enjoyment or professional use, our {subject}s exceed expectations every time.

Gradient Background Collection - Retina Quality
Transform your screen with creative Dark arts. High-resolution HD downloads available now. Our library contains thousands of unique designs that cater to every aesthetic preference. From professional environments to personal spaces, find the ideal visual enhancement for your device. New additions uploaded weekly to keep your collection fresh.

Premium Ocean Photo Gallery - 8K
Experience the beauty of Space photos like never before. Our Retina collection offers unparalleled visual quality and diversity. From subtle and sophisticated to bold and dramatic, we have {subject}s for every mood and occasion. Each image is tested across multiple devices to ensure consistent quality everywhere. Start exploring our gallery today.
Artistic Abstract Design - 8K
Breathtaking Light backgrounds that redefine visual excellence. Our High Resolution gallery showcases the work of talented creators who understand the power of professional imagery. Transform your screen into a work of art with just a few clicks. All images are optimized for modern displays and retina screens.

Premium Nature Wallpaper Gallery - Retina
Exclusive Minimal design gallery featuring 8K quality images. Free and premium options available. Browse through our carefully organized categories to quickly find what you need. Each {subject} comes with multiple resolution options to perfectly fit your screen. Download as many as you want, completely free, with no hidden fees or subscriptions required.
Dark Images - Ultra HD 4K Collection
Indulge in visual perfection with our premium Dark wallpapers. Available in Desktop resolution with exceptional clarity and color accuracy. Our collection is meticulously maintained to ensure only the most premium content makes it to your screen. Experience the difference that professional curation makes.
Ultra HD City Images for Desktop
Browse through our curated selection of professional Vintage designs. Professional quality Mobile resolution ensures crisp, clear images on any device. From smartphones to large desktop monitors, our {subject}s look stunning everywhere. Join thousands of satisfied users who have already transformed their screens with our premium collection.
Gorgeous Space Picture - HD
Redefine your screen with Mountain images that inspire daily. Our Desktop library features high quality content from various styles and genres. Whether you prefer modern minimalism or rich, detailed compositions, our collection has the perfect match. Download unlimited images and create the perfect visual environment for your digital life.
Conclusion
We hope this guide on Display Buttons Inputs On 16x2 Lcd Using Pic16f877a Microcontroller Electronics Iot Project has been helpful. Our team is constantly updating our gallery with the latest trends and high-quality resources. Check back soon for more updates on display buttons inputs on 16x2 lcd using pic16f877a microcontroller electronics iot project.
Related Visuals
- LCD Interface With PIC16F877A Microcontroller
- Interfacing LCD and Keypad with PIC16F877A Microcontroller
- Display Custom Characters on 16x2 LCD using PIC Microcontroller and XC8
- GitHub - GuangLun2000/PIC16F877A-LCD-project: Latest version of PIC-LCD Rotation Display, based ...
- LCD Interface With PIC16F877A Microcontroller : 4 Steps - Instructables
- How PIC16F877A microcontroller interfaced with a 16x2 LCD | DEVGOKUL B V posted on the topic ...
- Interfacing Lcd And Keypad With Pic16f877a Microcontroller
- Interfacing Lcd(8x1,8x2,10x1,10x2, 16x2, 16x4, 20x1, 20x2, 40x1,40x2) in 4 Bit Mode with ...
- LCD interfaced with microcontroller (PIC16F877A). 3.5 Actuator Unit The... | Download Scientific ...
- Interfacing Lcd And Keypad With Pic16f877a Microcontroller DC Motor