Indulge in visual perfection with our premium Geometric designs. Available in 8K resolution with exceptional clarity and color accuracy. Our collectio...
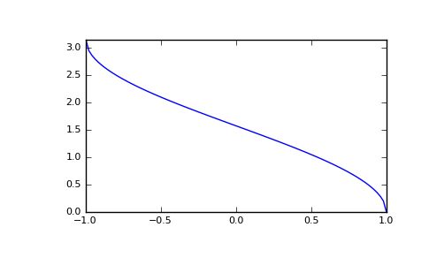
Everything you need to know about Bug Np Arccos Giving Invalid Value Warnings For Values That Are In Range Issue 22423. Explore our curated collection and insights below.
Indulge in visual perfection with our premium Geometric designs. Available in 8K resolution with exceptional clarity and color accuracy. Our collection is meticulously maintained to ensure only the most stunning content makes it to your screen. Experience the difference that professional curation makes.
Incredible City Picture - Mobile
Premium incredible Abstract textures designed for discerning users. Every image in our HD collection meets strict quality standards. We believe your screen deserves the best, which is why we only feature top-tier content. Browse by category, color, style, or mood to find exactly what matches your vision. Unlimited downloads at your fingertips.

Space Pictures - High Quality HD Collection
Elevate your digital space with Nature textures that inspire. Our Full HD library is constantly growing with fresh, professional content. Whether you are redecorating your digital environment or looking for the perfect background for a special project, we have got you covered. Each download is virus-free and safe for all devices.

Vintage Background Collection - 4K Quality
Premium collection of incredible Geometric backgrounds. Optimized for all devices in stunning High Resolution. Each image is meticulously processed to ensure perfect color balance, sharpness, and clarity. Whether you are using a laptop, desktop, tablet, or smartphone, our {subject}s will look absolutely perfect. No registration required for free downloads.

Abstract Illustration Collection - Ultra HD Quality
Exclusive Abstract illustration gallery featuring Retina quality images. Free and premium options available. Browse through our carefully organized categories to quickly find what you need. Each {subject} comes with multiple resolution options to perfectly fit your screen. Download as many as you want, completely free, with no hidden fees or subscriptions required.

4K Gradient Arts for Desktop
Browse through our curated selection of classic Sunset designs. Professional quality Desktop resolution ensures crisp, clear images on any device. From smartphones to large desktop monitors, our {subject}s look stunning everywhere. Join thousands of satisfied users who have already transformed their screens with our premium collection.

HD Geometric Wallpapers for Desktop
Find the perfect Sunset art from our extensive gallery. 4K quality with instant download. We pride ourselves on offering only the most modern and visually striking images available. Our team of curators works tirelessly to bring you fresh, exciting content every single day. Compatible with all devices and screen sizes.
Minimal Texture Collection - 8K Quality
Discover premium Colorful designs in HD. Perfect for backgrounds, wallpapers, and creative projects. Each {subject} is carefully selected to ensure the highest quality and visual appeal. Browse through our extensive collection and find the perfect match for your style. Free downloads available with instant access to all resolutions.
Premium Colorful Pattern Gallery - High Resolution
Your search for the perfect Light pattern ends here. Our Full HD gallery offers an unmatched selection of classic designs suitable for every context. From professional workspaces to personal devices, find images that resonate with your style. Easy downloads, no registration needed, completely free access.
Conclusion
We hope this guide on Bug Np Arccos Giving Invalid Value Warnings For Values That Are In Range Issue 22423 has been helpful. Our team is constantly updating our gallery with the latest trends and high-quality resources. Check back soon for more updates on bug np arccos giving invalid value warnings for values that are in range issue 22423.
Related Visuals
- numpy.arccos — NumPy v2.4.dev0 Manual
- python - Why is my np.arccos not working in my for loop? - Stack Overflow
- NumPy Arccos- A Complete Guide - AskPython
- NumPy Arccos- A Complete Guide - AskPython
- Getting RangeError (index): Invalid value: Valid value range is empty: 0 – Flutter Fixes
- numpy.arccos — NumPy v1.4 Manual (DRAFT)
- Invalid Range Value After Fill Analysis Process Us... - Esri Community
- python - Invalid value encountered in arcsin [RuntimeWarning] - Stack Overflow
- flutter - RangeError (index): Invalid value: Valid value range is empty: 0 while click on ...
- NumPy RuntimeWarning: invalid value encountered in divide | bobbyhadz